作答老龄化 | 2022年九月养老服务发展报告
09-26
浏览量:403
摘要:随着人口老龄化程度不断加深,我国公共服务供给、社会保障制度的可持续发展将面临更多考验和挑战,需要国家和企业个体以行动作答这一重要的社会课题。(报告期2022.08.22-2022.09.26)


观点指数 9月,各企业在养老业务的拓展方向不变,既有企业新接管"公建民营"项目,也有与专科医院达成战略合作。
深入观察市场中的养老项目,配备独立医疗机构的项目少之又少。当前国家正大力推进"医养结合"养老机构的发展,主要是与附近医疗机构合作的形式来向养老机构输送医疗服务。
医养结合上,养老机构需进一步加强对阿尔茨海默病等认知症的照护方法,更多与专业医疗机构进行交流。
国家卫健委9月20日召开的新闻发布会上介绍,预计"十四五"时期,60岁及以上老年人口总量将突破3亿,占比将超过20%,进入中度老龄化阶段。2035年左右,60岁及以上老年人口将突破4亿,在总人口中的占比将超过30%,进入重度老龄化阶段。
随着我国老龄化程度加深,老年人口规模和比重、老年抚养比和社会抚养比将相继达到峰值,会给公共服务供给、社会保障制度可持续发展带来挑战。
为应对加速深化的老龄化问题,国家层面亦作出了多方面的努力,但仍有不足之处有待改善。
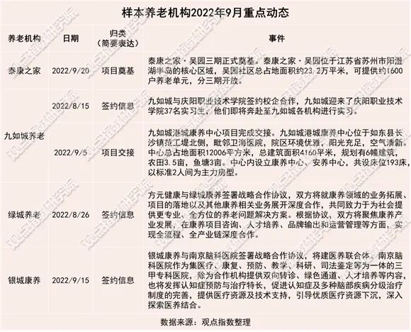
九如城扩容接管新项目,持续筑牢"公建民营"根基
9月5日,九如城再有项目完成交接,为九如城港城康养中心。该项目位于江苏省南通市如东县长沙镇范工堤北侧,毗邻卫海医院,总占地面积12006平方米,总建筑面积4160平米,规划有6幢建筑,农田3.5亩,鱼塘3亩。中心内设立康养中心、安养中心,共设床位193床,以标准2人间为主力房型。

九如城集团有相当大比例的项目采取了公建民营的经营方式,与地方政府签约,接管已建成项目的改建,或由地方城投公司建成再接收运营。
与地方政府合作中有比较多的优惠政策,九如城养老产业集团董事长谈义良曾在接受观点新媒体专访时谈到,"第一,建完以后有一次性的床位补贴;第二,未来床位上入住的老人,每个月都有补贴;第三,在税收上会给予一定的优惠政策;第四,在早期建设、投融资问题上,政府会有专项的融资条件,所以财务成本低、周期更长、利率更优惠。"

目前,公建民营养老机构有三大实现模式,即公建委托运营模式、政府与社会力量合作(PPP)模式、整体打包委托运营模式。其中,整体打包委托的方式解决了部分运营机构"挑肥拣瘦"的问题,运营机构也能实现收益。
公建民营作为激发公办机构活力、促进养老服务社会化的重要途径,已经得到了各地政府的重视,值得进一步推进。但实操上仍常出现各种问题,如部分基层政府只管项目推广,不管后期运营;有地区缺乏实施办法的制定,在养老项目投标上出现拉关系、走后门等非正常竞争手段。因此仍有待因地制宜去规范解决。
银城签"医养结合"新合作,聚焦认知症照护
阿尔茨海默病是老年期痴呆最主要的类型,我国60岁及以上老年人中约有1500万痴呆患者,其中1000万是阿尔茨海默病患者。
国家卫健委老龄司司长王海东也在9月20日举行的国家卫健委新闻发布会上表示,"希望全社会各界都能参与到阿尔茨海默病的宣传、预防和干预中来"。
9月15日,银城康养就与南京脑科医院签署战略合作协议,将建医养联合体,重点探讨认知症及多种脑部疾病的特色照护方法、分级治疗制度的完善及未来的医疗资源的对接和合作。
从长者以及亲属的需求出发,在选择养老机构时,医疗配套是重要的考虑因素。认知症作为老年人的易患疾病,需重点关注,而银城康养本次与南京脑科医院达成的合作,正是瞄准了老年人这一重点问题。
要做到真正意义上的医养结合,需要大量医疗资源向老年群体倾斜。当前,医养结合虽然是我国主流的养老机构模式,但是能够真正提供专业医疗服务的养老机构还是少之又少。大部分的养老机构通过与附近医院签订合作协议,为入住的长者开通绿色通道以及提供定期体检服务的方式来实现。这种模式下,长者能够比较便利地获取周边的医疗资源、得到专业照护,机构也能减少在医疗配置上的投入。
无论是居家养老还是机构养老,医养结合的难题都集中在"医"上,当前三种医养结合模式都有其局限性,普及医养结合,还有很长的路要走。
2035年进入重度老龄化阶段,城乡差距较明显
国家卫健委9月20日召开新闻发布会,介绍党的十八大以来老龄工作进展与成效。
据国家卫健委相关负责人介绍,截至2021年底,全国60岁及以上老年人口达2.67亿,占总人口的18.9%;65岁及以上老年人口超过2亿,占总人口的14.2%。
据测算,预计"十四五"时期,60岁及以上老年人口总量将突破3亿,占比将超过20%,进入中度老龄化阶段。2035年左右,60岁及以上老年人口将突破4亿,在总人口中的占比将超过30%,进入重度老龄化阶段。
全国老龄化程度整体快速之外,区域上的差异也很明显。

从城乡人口结构来看,城镇地区老年人数量比农村多,但后者的老龄化程度更高。按照2020年数据,全国60岁及以上人口占辖区人口比重超过20%的省份共有10个,主要集中在东北、川渝等地区。
从全国各地的养老机构情况来看,截至2022年一季度,共有8个省市的养老机构数量超2000个,分别为河南省、安徽省、四川省、江苏省、湖南省、山东省、辽宁省、黑龙江省。其中,河南省养老机构最多,达3406个。
当地人口结构是决定养老服务供需的重要因素,因此各地更需制定差异化的、符合当地实际情况的养老扶持政策。
养老机构增速显著放缓,社区养老设施需加强
随着我国老龄化程度的加深,老年人口规模和比重、老年抚养比和社会抚养比将相继达到峰值,会给公共服务供给、社会保障制度可持续发展带来挑战。为应对加速深化的老龄化问题,国家层面作出了多方面的努力,但仍有待改善的空间。
民政部最新数据显示,截至2022年第一季度,全国各类养老服务机构和设施达36万个,床位812.6万张,床位数是2012年底的近2倍。其中,提供住宿的养老机构数量达4万个,提供住宿的养老机构床位达504.6万张。
数据来源:民政部,观点指数整理
在社区实际调查中会发现,居家和社区仍是老年人选择比例最高的养老服务空间。在目前的现状下,社区的养老服务设施还不能完全满足老年人的需求,养老服务供需差距明显,有待进一步补充。
为应对社区养老服务的短缺,住建部近年频频发布相关指导文件,其中包括《城镇老年人设施规划规范》、《老年人照料设施建筑设计标准》、《养老服务智能化系统技术标准》、《完整居住社区建设标准》等一批标准规范。
在新建居住区中,住建部督促指导各地落实达标配建养老服务设施的要求。数据显示,2020年至2022年上半年,各地建设改造社区养老、助餐等服务设施约3.6万个。
从养老产业发展的角度看,目前我国老年人口中相当部分经历了国家高速发展的整个阶段,在知识、经验和个人财富的积累上都具有优势,在实务上业已成为"银发经济"主要的营销对象和客户群体。
但也要留意到,近年养老产业发展过程中出现了不少损害老年人权益的问题,因此发展"银发经济"时应优先维护老年人的合法权益,强化政府的托底保障职责,完善基本养老服务制度。
随着老年人口持续增加,人口老龄化程度不断加深,我国公共服务供给、社会保障制度的可持续发展都面临着更多新的考验和挑战,需要国家和企业个体思考并以行动作答这一重要的社会课题。
版权声明:本文内容来自互联网或网友提供,该文观点仅代表作者本人。本站仅提供信息存储空间服务,不拥有所有权,不承担相关法律责任。如发现本站有涉嫌抄袭侵权/违法违规的内容, 请发送邮件至 shayyl@qq.com 举报,一经查实,本站将立刻删除。